弱电工程综合管路知识大全,建议收藏学习
什么是弱电管道?
在电气工程中,需要敷设线缆的场所就需要敷设线缆的管道,弱电系统也不例外。弱电管道就是弱电系统若使用的管、槽、井等管道系统,主要分为室内弱电管道系统和室外弱电管道系统。室内弱电管道系统主要由弱电管(PVC管或镀锌钢管)、弱电线槽(镀锌线槽或PVC线槽)和弱电井组成;室外弱电管道主要由弱电井(人孔或手孔)、弱电路由管道组成。

什么是人(手)孔?
人孔,顾名思义就是人可以在里面施工的“孔”,有时候也称为人井;而手孔就是人不可以在里面施工但伸手可以施工的“孔”,有时候称为手井。人孔和手孔统称为弱电井。
人(手)孔的概念最早应用于通信工程,也就是大多数弱电系统和通信管道共用弱电井的原因,多由建设投资建设,很少由弱电总包商建设。
以通信管块容量分,即人孔可容纳宽360mm、高250mm(标准的六孔直径90mm水泥管块,简称标准块)断面管块数量,分为大、中、小三类,其中:
大号人孔适合8块标准块以上的通信管道使用(也适用于系统);
中号人孔适合5~8块标准块以上的通信管道使用;
小号人孔适合4块标准块以下的通信管道使用。
通信管道所设置人孔的大小,应以通信管道的终期容量设置,不应只考虑本期建设或长远规划的通信管道容量。以人孔的通向可以分为:
手孔没有严格的要求,有多种规格可选,可根据项目的实际需要建设,通常可以分为以下三类:

弱电管道的以下位置应设置人(手)孔:
·管道分歧点。
·交叉路口。
·直线段每隔80~100m,最大不得超过150m。
·道路坡度较大的转折处。
·管道穿越桥梁、铁路、明渠等,在其两侧宜设置人(手)孔。
主干管道弯曲时的弯曲半径不宜小于36m。同一段内,不应有S形弯曲或U形弯曲。
人(手)孔的规格,应按远期管孔数确定:
·管孔不大于3孔的管道及放置落地式交接箱的位置,用手孔。
·管孔为4~8孔时用小号人孔。
·管孔为9~23孔时用中号人孔。
·管孔为24~42孔时用大号人孔。
·超过43孔时,可另行设计。
人孔形状应按分歧状况、管道交互偏转角确定:
·在直线管道上或两段管道的偏转角小于22.5°时采用直通型人孔。
·两段管道的偏转角在22.5°~67.5°之间时,采用斜通型人孔。
·两段管道的偏转角在67.5°~90°之间,或管道作T字形分歧处,采用三通型人孔。
·管道作十字形分歧处,采用四通型人孔。
镀锌钢管和PVC管
为提高钢管的耐腐蚀性能,对一般钢管(黑管)进行镀锌就形成了镀锌钢管。镀锌钢管分热镀锌和冷镀锌两种。
·热镀锌管是使熔融金属与铁基体反应而产生合金层,从而使基体和镀层二者相结合。热镀锌是先将钢管进行酸洗,去除钢管表面的氧化铁,然后在通过氯化铵或氯化锌水溶液或氯化铵和氯化锌混合水溶液槽中进行清洗,再送入热浸镀槽中。热镀锌具有镀层均匀、附着力强、使用寿命长等优点。
·冷镀锌就是电镀锌,镀锌量很少,只有10~50g/m²,其本身的耐腐蚀性比热镀锌管差很多。正规的镀锌管生产厂家,为了保证质量大多不采用电镀锌(冷镀)。
推荐在工程施工中尽量采用热镀锌钢管,当然也可以采用冷镀锌钢管。镀锌钢管按照直接通常可以划分为φ20、φ25、φ32、φ40m等多种规格,长度通常为3~5m。
PVC的全称是Polyvinyl Chlordie,主要成分为聚氯乙烯,另外加入其它或成分来增强其耐热性、韧性、延展性等。这种表面膜的最上层是漆,中间的主要成分是聚氯乙烯,最下层是背涂粘合剂。PVC可分为软PVC和硬PVC(UPVC)。其中硬PVC大约占市场的2/3,软PVC占1/3。软PVC一般用于地板、天花板以及皮革的表层。硬PVC不含柔软剂,因此柔韧性好,易成型,不易脆,无毒无污染,保存时间长,多用于弱电系统中的管道中。
用PVC材料制造而成的管就是PVC管,而应用于弱电系统的就是硬聚氯乙烯管(UPVC)。PVC之所以能被广泛地应用于弱电系统,有两个很重要的原因:一是PVC所具有的独特的性能,防雨、耐火、抗静电、易成型;二是PVC低投入高产量的特点。与镀锌钢管相比,PVC管造价低廉,而且易于施工。
PVC管的规格也比镀锌钢管多,从φ20mm~φ150mm多种规格都有,而且有适用于电信系统的蜂窝管(即一个大管中有很多个小管)。超过φ60的PVC管多用于室外弱电管道。
镀锌线槽和PVC线槽
同镀锌钢管一样,镀锌线槽是镀锌处理的金属线槽,同样具有镀锌钢管的特性,适用于室内的各种弱电管道,如应用于弱电竖井中的弱点管道、地下室的架空管道等。镀锌线槽的规格也多种多样,常用的规格(mm×mm)有50×50、50×100、100×100、100×150等,可根据项目的实际需要选用。同时镀锌线槽也有很多配件,适用多根线槽可以连接形成一个总体。
PVC材料除了可以用作PVC管之外,也可以制作成PVC线槽,具有和PVC管一样的性能:耐热、有韧性、可延展等。PVC线槽也有多种规格可选,同镀锌线槽差不多。
在项目中是应该采用镀锌钢管(线槽)还是PVC管(线槽)取决于项目的实际需要。如果投资资金充足,优先选用镀锌钢管(线槽),因为金属管道容易对弱电线缆形成一种屏蔽保护,同时还可以用于等电位连接。在一些人防工程或特殊环境下,必须采用镀锌钢管(线槽)。
室外弱电管道系统:
室外弱电管道设计:
室外弱电管道的设计目前主要遵循通信管道的设计方法和设计规范,但由于使用的场合和敷设线缆的种类不同,设计方面也有一些区别,应分别对待。
1.管道的路由选择
室外管道的路由和整个弱电系统的建设有关,凡是需要敷设线缆(包括电缆和光缆)的地方都需要室外管道。某些特殊环境需要采用架空布线,如工厂或者石油码头。弱电管道的建设适用于小区、工厂、学校、码头、市政工程等场所。
室外管道从中心(网络中心、监控中心、控制中心等)开始延伸到建筑的各个角落,以满足建筑计算机网络系统、综合布线系统、闭路监控电视系统、一卡通系统、报警系统、背景音乐系统、楼宇控制系统等需要户外敷设管线的系统。弱电管道的路由一般选择在建筑的主要道路上或草地上。但由于建筑的主干道上的地下管线很多多,诸如水下管、污水管、供水管、煤气管等,同时道路相对较窄,因此将弱电管道的路由选择在靠近建筑物的绿化带是一种比较好的方法。
当弱电管道必须和其他管线交叉时,应尽量选择较少的交越点。即将分支管道集中起来,在一、二处进行交越,交越后,分支管道再向各个方向分散,尽量避免多处交叉的现象出现。在交叉的处理过程中,要考虑弱电管道和其他管道的各自埋深,以及相互之间的间隔距离,要求能够满足相关的标准规定。
弱电系统适合和有线电视网络、电信网络共管共槽,可以将弱电管道系统和这两个系统统一规划和建设。通常情况下,弱电管道和强电管道应分别建设,不可以建设在一起,如分别建设在主干道的两侧,以避免干扰。
2.管道容量和孔径的选择
大多数弱电管道系统都选择将各个中心设置在一个建筑单体内,如计算机网络中心、监控中心、控制中心、消防中心等,这样便于弱电系统的维护和管理。
出入中心的管道的容量要根据目前所需要敷设线缆的种类、数量来确定,管孔的含线率为50%左右,并且要考虑留有40%左右的裕量,以满足系统扩展的需要,如工厂分期建设一期工程、二期工程,有的住宅小区也是分期建设的。在考虑管道容量时,要结合目前弱电各系统的组成来决定所需敷设线缆的数量和走向。不同系统的线缆,如光缆、通信电缆、广播、有线电视电缆、监控用的视频,应分别敷设在不同的管孔内。
3.管道材料
管道的材料一般采用UPVC管(硬质PVC管),只有在一些车辆进出口、穿插道路和管道埋深达不到规定的场所才考虑采用钢管。现在已不再采用混凝土的水泥管作为地下通信管道的用材。
4.孔径的选择
在建筑的主干路由和分支路由上,应采用统一规格的管材,一般为φ110mm型UPVC,有的系统为便于穿线采用蜂窝管。对于各个弱电系统从管道分支出去的地下管线,由于穿放的线缆种类单一、数量少,可以用φ40mm的钢管,如室内背景音乐店、室外监控点等。由于布点分散,当从主干管道分支至这些布点处时,地下管线可以采用φ40mm的钢管,并且可以缩小这些管线的埋深。
5.人孔与手孔的选择
弱电管道与电信管道的区别之一就是在人孔(手孔)内没有或真少有线缆的接头,而且接头的尺寸较小。由于范围不大,从系统的安全性的稳定性来考虑,除了电话通信电缆分支和总线结构的系统需要在室外进行接续外(如室外属于同一广播分区的广播点),各个弱电子系统中的室外线缆尽量不要有接头。在实际的工程设计中,若无法避免接续,可以考虑尽量将接头设置在临近的建筑物的弱电间或桥架内。虽然这样要增加线缆的长度,但从接头的防潮角度来说,是非常有利的。
人孔和手孔的选择遵循15.1.2的标准进行。
6.管道的基础、坡度和防水处理
(1)管道的基础。管道基础的好坏直接影响到整个管道的质量,尤其是管道建设在车行道下,如出现下沉而使管孔错位甚至管道断裂等现象,大部分都是由于管道基础出现下沉二引起的。因此,在室外弱电管道设计中,对管道基础的设计要充分重视。
对于土质较硬且埋深较深的管道,若管道敷设在人行道下且管孔数量不大于12孔,可以采用细土夯实或灰土做基础,以节省工程造价。对于土质脚软,地下水位较高的地区,应采用混凝土基础。只有在沉陷性较大的土壤中建筑管道或有较大的跨越宽带的情况下才采用钢筋混凝土基础。
(2)管道的坡度。为了让管道内的水能够流到人孔(手孔)内,避免由于管孔内有积水而使线缆始终浸泡在水中,管道必须要有一定的坡度。
管道的坡度值要取得适中,并要结合道路路面的坡度走向。坡度取得太大,会增加管道的埋深,增加工程的投资,同时会造成人孔(手孔)的深度加大;坡度取得过小,则起不到作用。适合的坡度在0.2%~0.4%。
管道的坡度有一字形和人字形两种,可以根据具体情况选定。当地面的坡度大于0.3%时,管道的坡度取地面的坡度;若地面道路的坡度小于0.3%时,管道坡度取0.3#,个别较长的段长,坡度取0.25%,管道的坡度为一字坡,坡度的取向同道路的坡度走向。当管道的段长较长时,可以采用人字坡,这样可以减少工程量,节省投资。
(3)管道的防水。在管道设计中,管道的防水应引起足够的重视。由于弱电系统内其他的管线较多,且相互之间靠得很近,因此,必须要考虑管道的防水。对于较大容量的管道(如8孔及以上),可以采用全程水泥包封的方式,人孔(手孔)内墙面涂抹5层防水砂浆进行防水。同时要做好排水工作。
人(手)孔设计
1.人(手)孔、通道的地基与基础
人(手)孔、通道的地基应按设计规定处理,如系天然地基,必须按设计规定的高程进行夯实、找平。原则如下:
·人(手)孔、通道采用人工地基,必须按设计规定处理。
·人(手)孔、通道基础支模前,必须校核基础形状、方向、地基高程等。
·人(手)孔、通道基础的外形、尺寸应符合设计图纸规定,其外形偏差应不大于±20mm,厚度偏差应不大于±10mm。
·基础的混凝土标号、配筋等应符合设计规定。浇灌混凝土钱,应清理模板内的杂草等物,并按设计规定的位置挖好积水罐安装坑,其大小应比积水罐外形四周大100mm,坑深比积水罐高度深100mm;基础表面应从四周向积水罐做20mm泛水。
·设计文件对人(手)孔、通道地基、基础有特殊要求时,如提高混凝土标号、加配钢筋、防水处理及安装地线等,均应按设计规定办理。
2.墙体的设计原则如下:
·人(手)孔、通道内部净高应符合设计规定,墙体的垂直度(全部净高)允许偏差应不大于±10mm,墙体顶部高程允许偏差应不大于±20mm。
·墙体与基础应结合严密、不漏水,结合部的内外侧应用1:2.5水泥砂浆抹八字角,基础进行抹面处理的可不抹内侧八字角。抹墙体与基础的内、外八字角时,应严密、贴实、不空鼓、表面光滑、无欠茬、无飞刺、无断裂等。
·砌筑墙体的水泥砂浆标号应符合设计规定;设计无明确要求时,应使用不低于M7.5水泥砂浆。
·通信管道工程的砌体,严禁使用掺有白灰的混合砂浆进行砌筑。
·全部净高、通道墙体的预埋件应符合下列规定:
电缆支架穿钉的预埋:
穿钉的规格、位置应符合设计规定,穿钉与墙体应保持垂直;
上、下穿钉应在同一垂直线上,允许垂直偏差应不大于5mm,间距偏差应小于10mm;
相邻两组穿钉间距应符合设计规定,偏差应小于20mm;
穿钉露出墙面应适度,应为50~70mm,露出部分应无砂浆等附着物,穿钉螺母应齐全有效;
穿钉安装必须牢固。
拉力(拉缆)环的预埋:
拉力(拉缆)环的安装位置应符合设计规定,一般情况下应与对面管道底保持200mm以上的间距;
露出墙面部分应为80~100mm;
安装必须牢固。
管道进入人(手)孔、通道的窗口位置,应符合设计规定,允许偏差应不大于10mm;管道端边至墙体面应呈圆弧状的喇叭口;人(手)孔、通道内的窗口应堵抹严密,不得浮塞,外观整齐、表面平光。
管道窗口外侧应填充密实、不得浮塞,外观整齐。
管道窗口宽度大于700mm时,或使用承重易变形的管材(如塑料管等)的窗口外,应按设计规定加过梁或窗套。
3.人(手)孔上覆与通道沟盖板
人(手)孔上覆及通道沟盖板建设应符合以下原则:
人(手)孔上覆(简称上覆)及通道沟盖板(简称盖板)的钢筋型号,加工、绑扎,混凝土的标号应符合设计图纸的规定。
上覆、盖板外形尺寸、设置的高程应符合设计图纸的规定,外形尺寸偏差应不大于20mm,厚度允许最大偏差不应大于5mm,预留的位置及形状应符合设计图纸的规定。
预制的上覆、盖板两板之间缝隙应尽量缩小,其拼缝必须用1:2.5砂浆堵抹严密,不空鼓、不浮塞,外表平光,无欠茬、无飞刺、无断裂等。人(手)孔、通道内顶部不应有漏浆等现象。
上覆、盖板混凝土必须达到设计规定的强度以后,方可承受荷载或吊装、运输。
上覆、盖板底面应平整、光滑、不露筋、无蜂窝等缺陷。
上覆、盖板与墙体搭接的内、外侧,应用1:2.5的水泥砂浆抹八字角。但上覆、盖板直接在墙体上浇灌的可不抹角。
八字抹角应严密、贴实、不空鼓、表面光滑、无欠茬、无飞刺、无断裂等。
4.口圈和井盖建设应符合以下要求:
人(手)孔口圈顶部高程应符合设计规定,允许正偏差应不大于20mm。
稳固口圈的混凝土(或缘石、沥青混凝土)应符合设计图纸的规定,自口圈外缘应向地表做相应的泛水。
人孔口圈与上覆之间宜砌不小于200mm的口腔(俗称井脖子);人孔口腔应与上覆预留洞口形成同心圆的圆筒状,腔内、外应抹面。口腔与上覆搭接处应抹八字角。八字抹角应严密、贴实、不空鼓、表面光滑、无欠茬、无飞刺、无断裂等。
人(手)孔口圈应完整无损,必须按车行道、人行道等不同场合安装相应的口圈,但允许在人行道上采用车行道的口圈。
通信管道工程在正式验收之前,所有装置必须安装完毕,齐全有效。
5.铺设管道
(1)一般要求:为了增强管道的强度和防水性能,可在管道周围加包封。管道包封可采用现场浇灌混凝土的施工方法,要求在铺管完毕随即浇灌,使混凝土包封与管道基础密切结合。包封厚度为80mm。
铺设管道、连接完成后到停止抽水的具体延长时间,根据水势而定:如水的流动很小,涨势很慢,抽4h;如水的流动很明显,涨势较快,抽8~12h;如水的流动很快,冲刷较大,抽24h。
(2)塑料管道铺设
根据PVC管胶粘剂的特性要求,在温度低于-5℃时胶粘剂会失去效力,使管子连接不够严密,因此,规范规定:施工环境温度不宜低于-5℃。
由于小孔径多孔管的管间间隔较小,管孔比较密集,虽然占用断面较小,但给穿放电缆带来麻烦,因此,应将管块间留出一定的间隔,以便于穿放电缆。管块进入人孔之前采用专用固定,使管块稳定牢固:
土质较好(如黏土、砂质黏土)、无地下水时,在夯实的素土上铺一层50mm厚的细土,即可在其上铺管;
土质较好,但有地下水时,可先铺一层100mm厚的砂土垫层,整平厚即可铺管;
沟底为岩石时,应先铺100mm厚的砂土,然后铺管;
当沟底的土质比较差时,又有水,特别是流沙或淤泥地段,应先抛石夯实,然后铺设80mm厚的混凝土基础,再在基础上加50mm厚的砂垫层,最后在其上铺管。
6.塑料管的链接
弹孔波纹塑料管的连续有承插弹性密封圈连接和直接承插粘接或套管粘接,根据目前施工情况,单孔管建议采用承插弹性密封圈连接。
多孔管采用固定支架连续方式,一般随管材配套提供。
塑料管接头件主要技术性能应符合以下要求:
接头连接力:≥4300N。
气密闭性能:≥1.6MPa。
橡胶密封圈应耐磨、耐老化、耐腐蚀、耐环境应力开裂。
塑料管接头件应能重复开启使用,便于拆装。
塑料管与接头件、塑料管与端头膨胀塞间的链接密封性能应符合以下要求:
塑料管与接头件间的链接密封性能:剪取两段长300mm±5mm塑料管,按使用要求连接到相应的接头件上,在常温20℃时充入50kPa水压,保持24h,塑料管无渗漏为合格。
塑料管与端头膨胀塞间的链接密封性能:剪取长约1m塑料管并垂直放置,塑料管底端安装端头膨胀塞,由塑料管上面开口端加满自来水,静置保持1h,端头膨胀塞在塑料管下端口处无渗漏为合格。
塑料管与端头护缆膨胀塞间的链接密封性能:剪取长约1m塑料管并垂直放置,塑料管底端安装端头护缆膨胀塞,由塑料管上面开口端加满自来水,静置保持1h,护缆膨胀塞在塑料管下端口处无渗漏为合格。
人(手)孔施工图纸
人(手)孔德规格有很多种,本书提供6种常见规格的人(手)孔施工图纸供参考。
常见人孔的三种规格:
·小号四通人孔,5020mm×5180mm×2000mm;
·小号三通人孔,3880mm×2230mm×2000mm;
·小号直通人孔,3480mm×1760mm×1800mm。
常见手孔的三种规格:
·双页手孔,800mm×1200mm×1200mm;
·单页手孔,800mm×600mm×1200mm;
·小号单页手孔,600mm×400mm×700mm。
1.小号四通人孔施工图
小号四通人孔施工平面图和断面图如图1和图2所示。
由图1和图2可以看出,四通型人孔在水平交叉的四个方向均匀出线孔,故称为四通。
2.小号三通人孔施工图
小号三通人孔施工平面和断面图如图3和图4所示。
三通人孔和四通人孔的最大区别是少了一个孔,同时长度和宽度也小一些。
3.小号直通人孔施工图
小号直通人孔施工平面和断面如图5和图6所示。
由图5和图6可以看出,直通就是一进一出型人孔,体积也要更小一些。


4.单页手孔施工图
单页手孔剖面图和电缆直埋剖面图如图7和图8所示。
单页手孔就是井盖采用一块的手孔井,和人孔一样要做好排水工作,故需要在底部增加排水孔和雨水井直接连通。在PVC管道的埋设中,采用回填土的方式进行处理。电缆直埋管沟通常采用斜坡处理,在一些地下水资源比较丰富的地方还需要埋沙处理。单页手孔多用于支节点管道。

5.小号单页手孔施工图
小号单页手孔剖面图如图9所示。
小号单页手孔就是比单页手孔小一些的手孔,可根据项目的需要进行设计。一般用于管道的末端,适用于别墅或小型配线间管道。

图9小号单页手孔剖面图(单位:mm)
6.双页手孔施工图
双页手孔由两个单页手孔拼接而成,要比单页手孔大一倍,主要用于弱电管道的主要分支节点,穿线的数量要大于单页手孔。双页手孔的剖面图如图10所示。
图10双页手孔剖面图(单位:mm)
室内弱电管道系统:
电缆桥架系统:电缆桥架是指电缆梯架、电缆托盘及金属线槽。电缆桥架主要有钢制、;铝合金制及玻璃钢制等。钢制桥架表面处理分为喷漆、喷塑、电镀锌、热镀锌、粉末静电喷涂等工艺。弱电系统采用的是镀锌金属线槽。

电缆桥架的安装主要有沿顶安装、沿墙水平和垂直安装、沿竖井安装、沿地面安装、沿电缆沟及管道支架安装等。安装所用支(吊)架可选用成品或自制。支(吊)架的固定方式主要有预埋铁件上焊接、膨胀螺栓固定等。
施工时要按已批准的设计进行,一般要求如下:
1.电缆桥架安装与布线
(1)电缆桥架的安装遵循以下原则:
·桥架是布线系统工程中的辅助设施,它是为敷设线缆服务的,一般用于线缆路由集中且线缆条数较多的段落。桥架必须按技术标准和规定施工。
·桥架的规格尺寸、组装方式和安装位置均应按设计规定和施工图的要求。封闭型桥架顶面距天花板下缘不应小于0.8m,距地面高度保持2.2m以上,若桥架下不是通行地段,其净高度不可小于1.8m。安装位置的上下左右保持端正平直,偏差度尽量降低,左右偏差不应超过50mm;与地面必须垂直,垂直度的偏差不得超过3mm。
·在设备间和干线交接间中,垂直安装的桥架穿越楼板的洞孔及水平安装的桥架穿越墙壁的洞孔,要求其位置配合相互适应,尺寸大小合适。在设备间内如有多条平行或垂直安装的桥架时,应注意房间内的整体布置,做到美观有序,便于线缆连接和敷设,并要求桥架间留有一定间距,以便于施工和维护。桥架的水平度偏差不超过2mm/m。
·桥架与设备和机架的安装位置应互相平行或直角相交,两段直线段的桥架相接处应采用连接件连接,要求装置牢固、端正,其水平偏差不超过2mm/m。桥架采用吊装方式安装时,吊架与桥架要垂直形成直角,各吊装件应在同一直线上安装,间隔均匀、牢固可靠,无歪斜和晃动现象。沿墙装设的桥架,要求墙上支持铁件的位置保持水平、间隔均匀、牢固可靠,不应有起伏不平或扭曲歪斜现象。水平度偏差也应不大于2mm/m。
·为了保证金属桥架的电气连接性能良好,除要求连接必须牢固外,节与节之间也应接触良好,必要时应增设电气连接线(采用编织铜线),并应有可靠的接地装置。如利用桥架构成接地回路时,必须测量其接头电阻,按标准规定不得大于0.33×10-3Ω。
·桥架穿越楼板或墙壁的洞孔处应加装木框保护。缆线敷设完毕后,除盖板盖严外,还应用防火涂料密封洞孔口的所有空隙,以利于防火。桥架的油漆颜色应尽量与环境色彩协调一致,并采用防火涂料。
施工时要按已批准的设计进行,一般要求如下:
1.电缆桥架安装与布线
(1)电缆桥架的安装遵循以下原则:
·桥架是布线系统工程中的辅助设施,它是为敷设线缆服务的,一般用于线缆路由集中且线缆条数较多的段落。桥架必须按技术标准和规定施工。
·桥架的规格尺寸、组装方式和安装位置均应按设计规定和施工图的要求。封闭型桥架顶面距天花板下缘不应小于0.8m,距地面高度保持2.2m以上,若桥架下不是通行地段,其净高度不可小于1.8m。安装位置的上下左右保持端正平直,偏差度尽量降低,左右偏差不应超过50mm;与地面必须垂直,垂直度的偏差不得超过3mm。
·在设备间和干线交接间中,垂直安装的桥架穿越楼板的洞孔及水平安装的桥架穿越墙壁的洞孔,要求其位置配合相互适应,尺寸大小合适。在设备间内如有多条平行或垂直安装的桥架时,应注意房间内的整体布置,做到美观有序,便于线缆连接和敷设,并要求桥架间留有一定间距,以便于施工和维护。桥架的水平度偏差不超过2mm/m。
·桥架与设备和机架的安装位置应互相平行或直角相交,两段直线段的桥架相接处应采用连接件连接,要求装置牢固、端正,其水平偏差不超过2mm/m。桥架采用吊装方式安装时,吊架与桥架要垂直形成直角,各吊装件应在同一直线上安装,间隔均匀、牢固可靠,无歪斜和晃动现象。沿墙装设的桥架,要求墙上支持铁件的位置保持水平、间隔均匀、牢固可靠,不应有起伏不平或扭曲歪斜现象。水平度偏差也应不大于2mm/m。
·为了保证金属桥架的电气连接性能良好,除要求连接必须牢固外,节与节之间也应接触良好,必要时应增设电气连接线(采用编织铜线),并应有可靠的接地装置。如利用桥架构成接地回路时,必须测量其接头电阻,按标准规定不得大于0.33×10-3Ω。
·桥架穿越楼板或墙壁的洞孔处应加装木框保护。缆线敷设完毕后,除盖板盖严外,还应用防火涂料密封洞孔口的所有空隙,以利于防火。桥架的油漆颜色应尽量与环境色彩协调一致,并采用防火涂料。

图11电缆桥架安装示意图
(2)电缆桥架的布线遵循以下原则:
·在室内采用电缆桥架布线时,其电缆不应有黄麻或其他易燃材料外护层。
·在有腐蚀或特别潮湿的场所采用电缆桥架布线时,应根据腐蚀介质的不同采取相应的防护措施,并宜选用塑料护套电缆。
·电缆桥架水平安装时,宜按荷载曲线选取最佳跨距进行支撑,跨距一般为1.5~3m。垂直敷设时,其固定点间距不宜大于2m。
·几组电缆桥架在同一高度平行安装时,各相邻电缆桥架间应考虑维护、检修距离。
·在电缆桥架上可以无间距敷设电缆,电缆在桥架内横断面得填充率:电力电缆不应大于40%;控制电缆不应大于50%。
·下列不同电压、不同用途的电缆,不宜敷设在同一层桥架上:
1kV以上和1kV以下的电缆;
同一路径向一级负荷供电的双路电源电缆;
应急照明和其他照明的电缆;
强电和弱点线缆。如受条件限制需安装在同一层桥架上时,应用隔板隔开并保持一定距离。
·电缆桥架与各种管道平行或交叉时,其最小净距应符合表15-1的规定。
·电缆桥架不宜安装在腐蚀性气体管道和热力管道的上方及腐蚀性液体管道的下方,否则应采取防腐、隔热措施。
·电缆桥架内的电缆应在下列部位进行固定:垂直敷设时,电缆的上端及每隔1.5~2m处;水平敷设时,电缆的首、尾两端、转弯及每隔5~10m处。
·电缆桥架内的电缆应在首端、尾端、转弯及每隔50m处有编号、型号及起、止点等标记。
·电缆桥架在穿过防火墙及防火楼板时,应采用防火隔离措施。
表1 电缆桥架与各种管道的最小净距表 m

2.金属线槽的安装与布线
(1)金属线槽的安装应遵循以下原则:
·金属线槽安装前,要根据图纸确定出始端和终端的位置,找出水平或垂直线,用粉袋弹线定位,并根据线槽固定的要求,分匀档距标出支吊架的位置。线槽的标高要根据现场情况确定:一方面要便于以后的敷管和布线,又不影响别的单位施工;l另一方面要美观整齐。
·金属线槽敷设时,吊点和支持点的距离,应根据工程具体条件确定。一般在直线段固定间距不应大于3m,在线槽的首端、终端、分支、转角、接头及进出接线盒处不应大于0.5m。
·在吊顶内敷设线槽时,用吊架悬吊安装,吊杆用四号角钢制作。对较小的线槽,用L形支架固定;而较大的线槽,用U形支架固定。角钢上部通过膨胀螺栓固定在楼板上,角钢与线槽之间用拉钉连接固定。
·吊装金属线槽在吊杆安装好以后,进行线槽的组装。应先安装干线线槽,厚安装支线线槽。金属线槽的连接应无间断,直线段连接应采用连接板,用垫圈、弹簧垫圈、螺栓螺母紧固,连接处间隙应紧密、平直。在线槽的两个固定点之间,线槽与线槽的直线段连接点只允许有一个。
·线槽安装位置应符合施工图规定,左右偏差视环境而定,最大不超过50mm。
·线槽水平偏差不应超过2mm/m。
·垂直线槽应与地面保持垂直,并无倾斜现象,垂直度偏差不超过3mm。
线槽节与节间用接头连接板拼接,螺钉应拧紧。两线槽拼接处水平偏差不应超过2mm。
·当直线段桥架超过30mm或跨越建筑物时,应有伸缩缝。连接宜采用伸缩连接板。
·线槽转弯半径不应小于其槽内的线缆最小允许弯曲半径的最大者。
·盖板应紧固,并且要错位盖槽板。
·支吊架应保持垂直,整齐牢固,无歪斜现象。
(2)金属线槽布线应遵循以下原则:
·金属线槽布线适用于正常环境的室内干燥和不易受机械损伤的场所明敷,但对金属线槽有严重腐蚀的场所不应采用。
·同一回路的所有相线和中性线,应敷设在同一金属线槽内。同一路径无防干扰要求的线路,可敷设于同一金属线槽内,线槽内电线或电缆的总截面(包括外护层)不应超过线槽内截面的20%,载流导线不宜超过30根。控制、信号或与其相类似的线路,电线或电缆的总截面不应超过线槽内截面的50%,电线或电缆根数取下限。
·金属线槽垂直或倾斜安装时,应采取防止电线或者电缆在线槽内移动的措施。
·由金属线槽引出的线路,可采用金属管、硬质塑料管、半硬塑料管、金属软管或电缆等布线方式。电线或电缆在引出部分不得遭受损伤。
·线槽应平整、无扭曲变形,内壁应光滑、无毛刺。
·金属线槽应可靠接地或接零,但不应作为设备的接地导体。
典型的线槽可以铺设的双绞线根数见表2所示。
表2 金属线槽双绞线容量对比表 (根)

地面布线系统:
地面布线系统由线槽、分线盒、分线箱、出线箱、各种连接件、密封件、线槽安装附件及电源头等组合而成,为现代化建筑的布线系统提供了电缆的立交桥、出口和维修站,其使用灵活方便,地面接口设备随时能打开面盖,接上所修的插头,不用时盖上面盖与地面齐平。
典型的地面布线系统如图12所示。

图12 地面布线系统示意图
地面布线系统的安装和布线应遵循以下原则:
·垫层敷设线槽高度为40~65mm,宽度为50~400mm。根据不同规格,线槽采用不同厚度的金属镀锌板成型,表面处理可为镀锌镍合金,结构合理,与混凝土附着力强。过线箱采用上述同样材质加工成型,强弱电接换采用密封、方便的屏蔽装置,任意线路走向,可分出地面线槽支路。布线容量大,特别适用于明干槽和暗支槽的混合布线系统中。
·过线箱与线槽及线槽之间采用双层夹板固定,且具备调节功能,用来调节水平和固定地面;线槽侧面有50mm长连接装置,起到与垫层混凝土的水平拉力作用。
·所有线槽和过线箱的接口处均采用密封胶边垫装置,避免灰尘进入,盖板与盖板的平面接口处采用PVC胶贴,也可用密封胶密封,以防泥浆渗入。
·从墙面过来的各种管路,由于预埋钢管渗入线槽侧面,线槽侧面可预留敲落孔或现场采用手提式开孔器定位开孔,钢管与线槽的接口用线槽变形接头进行连接。
·施工安装过程中首先要调整线槽符合水平高度的位置,必须将结构层的表面处理干净平整,防止线槽地板与表面层不平而空鼓。
·统一水平线,准确标上记号,线槽盖板必须与水泥砂浆面层出于同一水平线,然后封胶,再铺上地毯或活动地板。
·地面线槽设计根据建筑物近期和发展需要布置线槽的纵横间距,根据穿线的根数、横截面积和供应要求确定线槽的规格及槽数。槽数可分为单槽、双槽和三槽,规格分为50、70、100、150、250系列和300系列等。线槽适用于380/220V以下强电和弱点敷线。原则上不同房间支路应分开,强电回路应配有防漏电保护措施,并使地面线槽在施工中连成一个可靠的接地整体。
·在分支、转弯角及电气箱连接附近应设置分线盒,线槽一般在高密度的出口处布置。根据示意位置使用标准线槽长度为原则,出线口开孔间距原则上为600mm,也可根据实际需要开孔。线槽间距一般2~3.5m,零星分散的用电点可通过变形接头用钢管敷引至用电点。
·分线盒及线槽需配有脚架固定,线槽每隔1.0~1.5m处应以支架固定,配合调节螺钉调整水平高低;PVC管则于1.2m处固定。钢管面至少需覆盖20mm以上混凝土;PVC管至少要27mm以上。多槽面建议沿线槽体设钢丝网保护,以防地面裂开。
·地面线槽安装时,靠近分线盒及线槽末端之出线口应以出线栓指示铜盖标示,铜盖之铜螺钉应与粉面平,以利找出线栓,其余出线栓用出线栓铜盖。
·线槽、分线盒及其附件的各个连接部位,应具有一定的连接强度;对于有缝隙的连接处应做密封处理,以防砂浆渗入。
·同一路径有不同回路绝缘导线可设于同一线槽内,但必须同时能切断电源。线槽内导线总截面不超过线槽截面的30%,强弱电线路应分槽敷设,不同电压线路交叉应由分线盒处采用金属隔板隔开,不同电压的导线不能再线槽内直接接触,地面线槽内的各种配线仅允许在分线盒、出线口处接头。
线管的敷设
线管可以采用镀锌钢管或PVC管。镀锌钢管的管和管连接采用丝扣连接,用圈丝板套丝扣;管子的切断可用切割机切割;管子的弯曲用弯管器,或用现成的弯头连接;PVC管采用PVC胶和连接进行。
线管与接线盒的连接用锁紧螺母固定,当线管与设备直线连接时,应将线管敷设到设备的接线盒内,此时,线管端部应增设金属软管再引入设备的接线盒内,且管口应包扎紧密,对于潮湿场所,应增设防水弯头。
线管的敷设应遵循以下原则:
·管的弯曲角度不应小于90°,弯曲半径不应小于线管外径的6倍,弯曲处不应有凹陷、裂缝和明显的弯扁。
·线管应排列整齐、固定牢固,管卡间距应均匀。
·线管的连接应保证整个系统的电气连续性。
·当线管的直线段长度超过30m或弯曲角度的总和超过270°时,应在其中间加装接线盒。
室内配管的应按照以下原则进行:
·线管配线有明配和暗配两种。明配管要求横平竖直、整齐美观;暗配管要求管路短,畅通、弯头少。
·线管的选择:按设计图选择管材种类和规格,如无规定时,可按线管内所穿导线的总截面积(连外皮)不超过管子内孔截面积的70%的限度进行选配。
·为便于管子穿线盒维修,在管路长度超过下列数值时,中间应加装接线盒或拉线盒,其位置应便于穿线:
管子长度每超过40m,无弯曲时;
长度每超过25m,有一弯时;
长度每超过15m,有两个弯时;
长度每超过10m,有三个弯时。
·线管的固定:线管在转弯处或直线距离每隔1.5m应加固定夹子。
·电缆线管的弯曲半径应符合所穿入电缆弯曲半径的规定。
·凡有砂眼、裂缝和较大变形的管子,禁止用于配线工程。
·线管的链接应加套管连接或扣连接。
·垂直敷设的管子,按穿入导线截面积的大小,在每隔10~20m处增加一个固定穿线的接线盒(拉线盒),用绝缘线夹将导线固定在盒内。导线越粗,固定点之间的距离越短。
·在不进入盒(箱)内的锤子管口,穿入导线后,应将管口作密封处理。
·接线盒或拉线盒的固定应不少于三颗螺钉。
·接线盒或拉线盒应加盖。
·线管的分支处应加分线盒。
典型的线管可以铺设的双绞线根数见表3。
线管内可穿双绞线数量对比表

弱电线缆的敷设
弱电线缆的分类:根据国家标准的相关规定,弱电线缆的命名和编号方法如下:
1.弱电线缆型号的组成
弱电线缆的型号通常按以下格式命名:
分类代号,绝缘,护套,派生,特性阻抗-芯线绝缘外径,结构序号
例如:SYV75-5-1(64),其中S是分类代号,表示同轴射频电缆;Y是绝缘类型聚乙烯;V是护套类型聚氯乙烯;75表示特性阻抗是75Ω;5表示芯线绝缘外径;1代表单芯;(64)代表64编。
例如:RVVP2×32/0.2,其中R表示软线;VV表示双层聚氯乙烯护套线;P表示屏蔽;2表示2芯多股线;32表示每芯线有32根铜丝;0.2表示每根铜丝直径为.0.2mm。
2.字母代号及含义
弱电线缆型号规格中的字母含义见表4。
弱电线缆型号字母代号及含义
常见的弱电电缆有以下几种:

AWG电线标准
AWG(American Wire Gauge)其中是美制电线标准的简称,AWG值是导线厚度(以英寸计)的函数。表15-5所示为AWG与公制、英制单位的对照表。其中,4/0表示0000,3/0表示000,2/0表示00,1/0表示0。例如,常用的电话线直径为26AWG,约为0.4mm。
表5 AWG与公制、英制单位对照表


AWG与英式(inch)的关系如下:
AWG=A lg inch-B(其中A=-19.93156857,B=9.73724)
电缆的敷设
1.电缆的敷设要求
·线缆在敷设前,应作外观和导通检查,并用500V绝缘电阻表测量绝缘电阻,其电阻值不应小于5MΩ。
·敷设线缆要合理安排,不宜交叉。敷设时防止电缆之间及电缆与其他硬物体之间的摩擦,固定时松紧腰适度。
·在同一线槽内的不同信号、不同电压等级的电缆应分类布置,最好不应将强电线路敷设在同一线槽内。
·电线穿管前应清扫管路,穿线时不应损伤导线。
·信号线路、供电线路、连接线路以及有特殊要求的仪表信号线路,应分别采用各自的线管。
·控制盘内端子板两端的线路,均应编号。
·导线与端子板、仪表、电气设备等连接时,应留有适当余量。
·电缆的弯曲半径应大于电缆直径的15倍。
·室外设备连接电缆时,宜从设备的下部进线。
·电缆长度应逐盘核对,并根据设计图上各段线路的长度来选配电缆。宜避免电缆的连续;当电缆连接时应采用专用接插件。
·架设架空电缆时,宜将电缆吊线固定在电杆上,再用电缆挂钩把电缆卡挂在吊线上;挂钩的间距宜为0.5~0.6m。根据气候条件,每一杆档应留出余兜。
·墙壁电缆的敷设,沿室外墙面宜采用吊挂方式;室内墙面宜采用卡子方式;墙壁电缆当沿墙角转弯时,应在墙角处设转角墙担。电缆卡子的间距在水平路径上宜为0.6m;在垂直路径上宜为1m。
·直埋电缆的埋深不得小于0.8m,并应埋在冻土层以下;紧靠电缆处应用沙或细土覆盖,其厚度应大于0.1m,且上压一层砖石保护。通过交通要道时,应穿钢管保护。电缆应采用具有铠装的直埋电缆,不得用非直埋式电缆作直接埋地敷设。转弯地段的电缆,地面上应有电缆标志。
2.管道电缆敷设要求
敷设管道电缆,应符合下列要求:
·敷设管道线之前应先清刷管孔。
·管孔内预设一根镀锌铁线。
·穿放电缆时宜涂抹黄油或滑石粉。
·管口与电缆间应衬垫铅皮,铅皮应包在管口上。
·进入管孔的电缆应保持平直,并应采取防潮、防腐蚀、防鼠害等处理措施。
·管道电缆或直埋电缆在引出地面时,均应采用钢管保护。
光缆的敷设
1.光缆的敷设方法
光缆的敷设应符合下列规定:
·敷设光缆前,应对光纤进行检查:光纤应无断点,其损耗值应符合设计要求。
·核对光缆的长度,并应根据施工图的敷设长度来选配光缆。配盘时应使接头避开河沟、交通要道和其他障碍物;架空光缆的接头应设在杆旁1m以内。
·敷设光缆时,其弯曲半径不应小于光缆外径的20倍。光缆的牵引端头应做好技术处理。可采用牵引力自动控制性能的牵引机进行牵引。牵引力应加于加强芯上,且不应超过1500N;牵引速度宜为10m/min;一次牵引的直线长度不宜超过1km。
·光缆敷设完毕,应检查光纤有无损伤,并对光缆敷设损耗进行抽测。确认没有损伤时,再进行连续。
·架空光缆应在杆下设置伸缩余兜,其数量应根据所在冰凌负荷区级别确定。对重负荷宜每杆设一个;轻负荷区可不设,但中间不得紧绷。光缆余兜的宽度宜为1.52~2m;深度宜为0.2~0.25m。光缆架设完毕,应将余缆端头用塑料胶带包扎,盘成圈置于光缆预留盒中。预留盒应固定在杆上。地下光缆引上电杆,必须采用钢管保护。
·在桥上敷设光缆时,宜采用牵引机终点牵引和中间人工辅助牵引。光缆在电缆槽内敷设不应过紧;当遇桥身伸缩接口处时应作3~5个S弯,并每处预留0.5m。当穿越铁路桥面时,应外加金属管保护。光缆经垂直走道时,应固定在支持物上。
·管道光缆敷设时,无接头的光缆在直道上敷设应由人工逐个人孔同步牵引。预先作好接头的光缆,其接头部分不得在管道内穿行。光缆端头应用塑料胶带包好,并盘成圈放置在托架高处。
·光缆敷设后,宜测量通道的总损耗,并用光时域反射计观察光纤通道全程波导衰减特性曲线。
·弱电井中施工,光缆应敷设在线槽内,排列整齐,不应溢出桥架。为了防止光缆下垂或脱落,在穿越每个楼层的桥架上、下端和中间,均应对光缆采取切实有效的固定装置,使光缆牢固稳定。
·光缆敷设后,应细致检查,要求外护套完整无损,不得有压扁、扭伤、折痕和裂缝等缺陷。如出现异常,应及时检测,予以解决。如为严重缺陷或有断纤现象,应检修测试合格后才允许使用。
·光缆敷设后,要求敷设的预留长度符合设计要求。在设备端应预留5~10m;有特殊要求的场合,根据需要确定预留长度。光缆的曲率半径应符合规定,转弯的状态应圆顺,不得有死弯和折痕。
·在同一线槽中,光缆和其他线缆应平行敷设,应有一定间距,要分开敷设和固定,各种缆线间的最小净距应符合设计规定,保证光缆安全运行。
2.光缆接续与终端
·光纤接续目前采用熔接法。为了降低连接损耗,无论采用哪种接续方法,在光纤接续的全部过程中都应采取质量监视(如采用光时域反射仪监视)。
·光纤接续后应排列整齐、布置合理,将光纤接头固定,光纤余长盘放一致、松紧适度,无扭绞受压现象,其光纤预留长度不应小于1.2m。
·光缆接头套管的封合若采用热可缩套管时,应按规定的工艺要求进行;封合后应测试和检查有无问题,并作记录备查。
·光缆终端接头或设备的布置应合理有序,安装位置须安全稳定,其附近不应有可能损害光缆的外界设施,例如热源和易燃物质等;
·从光缆终端接头引出的尾巴光缆或单芯光缆的光纤所带的连接器,应按设计要求插入光配线架上的连接部件中。如暂时不应得连接器可不插接,但应套上塑料帽,以保证其不受污染,便于今后连接。
·在机架或设备(如光纤接头盒)内,应对光纤和光纤接头加以保护;光纤盘绕方向要一致,要有足够的空间和符合规定的曲率半径。
·屋外光缆的光纤接续时,应严格按操作规程执行。
·光缆中的铜导线、金属屏蔽层、金属加强芯和金属铠装层均应按设计要求采取终端连接和接地,并要求检查和测试其是否符合标准规定,如有问题必须补救纠正。
·光缆传输系统中的光纤跳线或光纤连接器在插入适配器或耦合器前,应用丙醇酒精棉签擦拭连接器插头和适配器内部,要求清洁干净后才能插接。插接必须紧密、牢固可靠。
·光纤终端连接处均应设有醒目标志,标志内容应正确无误,清楚完整(如光纤序号和用途等)。
布线穿线技术要求
1.穿线组织策划
要组织好穿线,关键在于项目的管理人员和实施人员。相关人员应做到:
·理解布线系统总体结构,不要穿错路线。
·能明确区别分要敷设的各种电缆,不用错电缆。
·根据管线图纸严格施工,对于图中不正确的路由应该及时改正。
·有丰富的穿线经验,懂得预防典型的影响穿线质量和进度的问题。
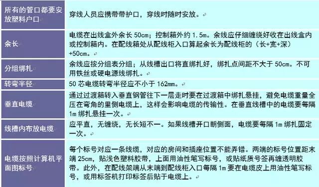
·把各类弱电线缆进行分组,一组一组地敷设,不多穿,不漏穿。每组应不超过20个信息点,否则同时穿放的电缆量大,穿放费力,容易导致电缆损伤,也容易缠绕、打结,非常影响进度。
·严谨地做标号,并记录长度刻度。
·严格地组织测试,用万用表逐条电缆测通断。
2.穿线技术要求

完成后,所有的电缆应全面进行通断测试。
3.电缆保护
·穿管时管两端要加护套;所有电缆经过的管槽连接处都要处理光滑,不能有任何毛刺,以免损伤电缆。
·拽线时每根线拉力应不超过110N,多根线拉力最大不超过400N,以免拉伸电缆导体。
·电缆一旦外皮损伤以至芯线外露或其他严重损伤,损伤的电缆段应更换,不得接续。
·整个工程中电缆的贮存、穿线放线都要耐心细致,避免电缆收到任何挤压、碾、砸、钳、割或过力拉伸。布线时既要满足所需的余长,又要尽量节省,避免任何不必要的浪费。
·布线期间,电缆拉出电缆箱后尚未布放到位时如果要暂停施工,应将电缆仔细缠绕收起,妥善保管,不能随意散置在施工现场。
·电缆一定需要继续的,要在弱电井中进行,并做好防水处理。
·如果电缆敷设在户外的弱电管道内,管道内需要做好疏水工作。
声明

<< 上一篇
下一篇 >>